MANMEET SAGRI

← Back to Projects

Aladdin’s
Treasure Hunt

March 2025 – April 2025

Role: Game Designer and Developer

Tools: Processing, Figma

Aladdin’s Treasure Hunt is a side-scrolling platformer I created for IAT 167: Digital Games. The goal was to design and program a multi-level game in Processing with an emphasis on object-oriented programming and core mechanics.

I built a narrative where Aladdin collects a hidden key to unlock a treasure and rescue Princess Jasmine while navigating moving platforms, enemies, and hazards. The game includes collectibles, level progression, health, and sound cues to enhance the atmosphere.

The Process…

Week 1

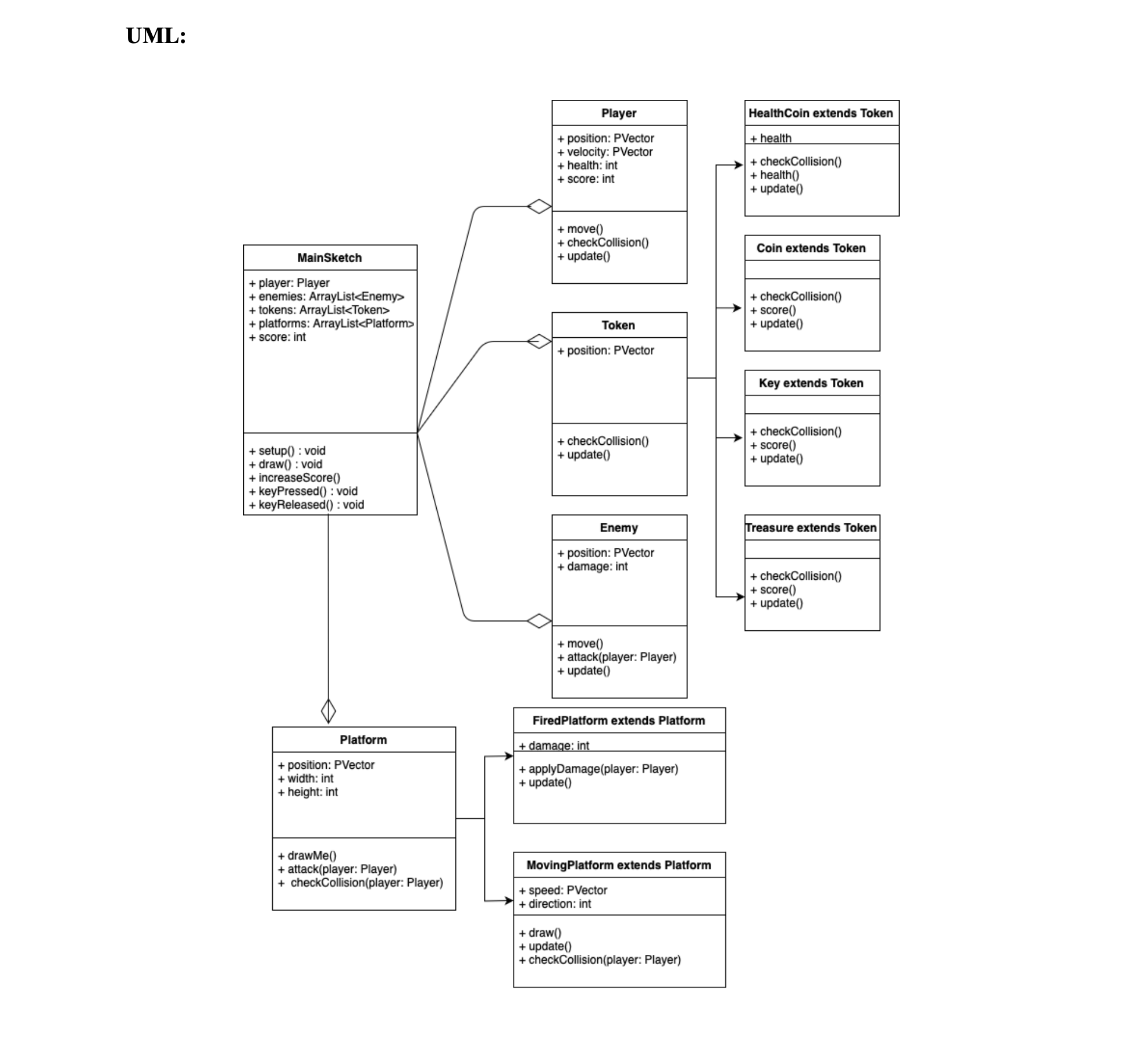
Storyboard sketches for Aladdin level ideas UML diagram of game structure

In the early stage, I finalized the idea of creating a multi-level side-scrolling game inspired by Aladdin. I developed a game proposal and storyboard to outline the narrative, level progression, and gameplay mechanics. To pre-plan the code structure, I created a UML diagram mapping out the classes, fields, and methods, ensuring encapsulation and object-oriented principles were applied from the start.

Week 2

Assets and audio folder with sprites, sequences, and sounds README credits and references for images and audio

My next step was designing the UI elements. For this project, I created some assets directly in Java, such as simple UI shapes. The sequence animations for Aladdin’s running, jumping, and coin spinning were sourced from free websites, which I adapted to fit the game. I also designed a few custom elements myself in Figma, including the introduction letter image and health token. All assets, whether self-made, drawn in Java, or collected online, were organized into a central “data” folder.

I also made sure to properly reference all borrowed sources, documenting image and audio credits in my README. This ensured transparency about which parts I designed myself and which were adapted from external resources.

Week 3 & 4

Processing / Java code screenshot showing Character class and animation sequence Gameplay screenshot of Aladdin jumping across platforms and collecting coins

I built the game using object oriented programming in Java, applying encapsulation to keep each class structured and reusable. Clear comments documented functionality and made the code easy to maintain. This organization allowed me to add features such as animations, sound effects, and level progression without disrupting the core system.

Once the core features were programmed, I tested by playing through each level, refining collisions, platform movement, and triggers. Encapsulation also supported efficient debugging, helping me quickly locate and fix errors while improving polish and gameplay balance.

Challenges and Reflection

One of the main challenges I faced was creating UI assets. Although the assignment allowed free online sources, the professor encouraged us to design our own elements. I created a few assets myself but relied heavily on external images, which taught me the importance of building more original UI in future projects. From my peers, I learned about tools such as Illustrator and Sketch.io, and I plan to use these for my next project.

Overall, the feedback I received was positive, with a reminder to include more comments throughout my code. This reinforced the value of clear documentation alongside strong design and programming practices.

Watch the full gameplay here!